衛生福利部中央健康保險署今(22)日召開西醫基層總額研商會議,初步決議將診所藥事調劑費提高至與藥局一致的54點,此舉引發藥師公會全聯會強烈不滿,計劃於明日(23日)召開「常務暨縣市公會理事長聯席會議」,並計劃前往健保署陳情抗議。 此項爭議源於醫師公會日前提出「同工不同酬」的改革建議,希望將診所藥品調劑費提高與藥局調劑費一致。先前醫師公會認為,藥師包藥有其專業,但是診所藥師的藥事服務費只有39點,患者拿處方箋到西藥房領藥卻是給付54點,同工不同酬並不公平,希望可以針對診所藥局每日前30位病人給付提升至與藥局一致。 健保署副署長龐一鳴表示,今日會議確實討論並初步結論將把診所藥事調劑費提高到54點與藥局一致。他承認會中有部分團體表達不滿,並表示尊重藥師公會表達意見的權利。 對此,藥師公會全聯會理事長黃金舜表示,「藥師公會全面反對」此決定。他指出,診所與社區藥局在設備和服務項目上存在顯著差異,不應簡單地將兩者的藥事服務費統一。黃金舜還批評,醫界似乎通過立委和健保署施壓,強行在今天的會議中做出決議,這種做法令人無法接受。 黃金舜進一步指出,當初制定醫院、社區藥局和診所的藥事服務費分別為61點、54點和39點,是為了逐步實現醫藥分業的目標。他認為健保署此次的決定等同於將醫藥分業的精神完全摒棄。為表達強烈不滿,藥師公會代表在會議中全數退席以示反對,並計劃實際走上街頭的陳抗行動。 黃金舜表示,醫界已經獲得健保點值保障(一點0.95元),現在還要進一步侵占其他資源。他認為這種做法不僅踐踏了所有醫療人員的權益,也凸顯了主管單位的無能和缺乏擔當,直言,「我們不能容忍主管單位如此無能」。 
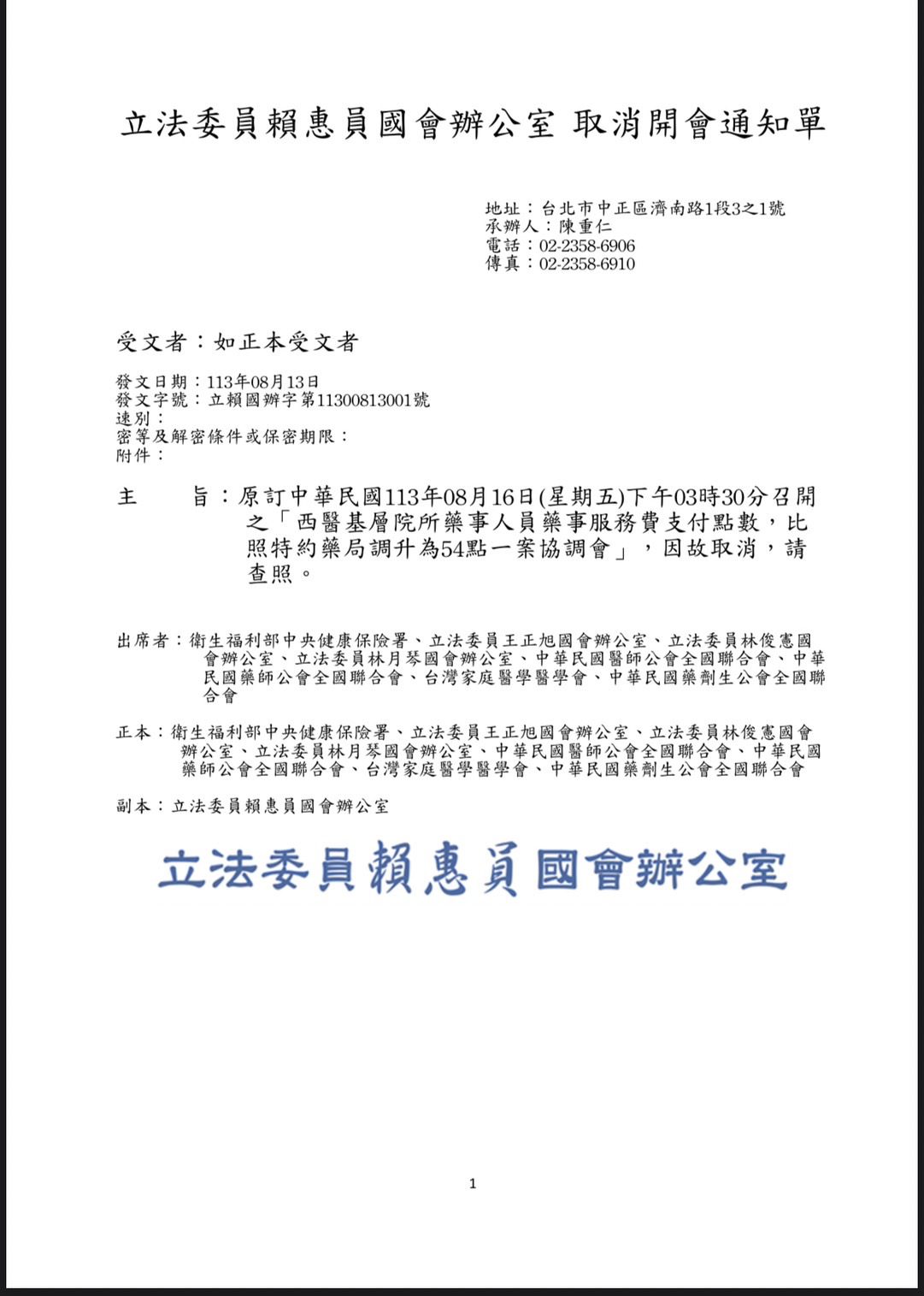
8月7日藥師公會收到立委賴惠員辦公室會議通知,計劃討論藥事服務費議題,然而8月13日會議突然被通知取消,事後發現只是片面通知藥界取消,意圖排除藥界聲音。(圖/藥師公會提供)
根據中華民國藥師公會全國聯合會發布聲明指出,8月7日,藥師公會收到立法委員賴惠員辦公室的會議通知,計劃討論相關議題。然而,8月13日,會議突然被通知取消。但在8月22日的健保署會議上,藥師公會代表發現該協調會實際上並未取消,只是片面通知藥界取消參與,這種做法被視為欺瞞手段,意圖排除藥界聲音。 為了表達強烈反對立場,藥師公會全聯會計劃於8月23日召開「常務暨縣市公會理事長聯席會議」,並計劃前往健保署進行陳情抗議。